Vue前端开发
一.Vue简介
Vue是和jQuery一样是一个前端框架,它的中心思想就是用数据驱动UI。在使用jQuery的时代,如果要改变某一个DOM元素的值,jQuery首先要获取到dom对象,然后对dom对象进行进行值的修改等操作; 而Vue.js 则是专注于 MVVM 模型的 ViewModel 层,Vue首先会把值和ViewModel对象进行绑定,然后修改ViewModel对象的值,Vue这个框架就会自动做好Dom的相关操作,这种dom元素跟随ViewModel对象值的变化而变化叫做单向数据绑定,如果ViewModel对象的值也跟随着dom元素的值的变化而变化就叫做双向数据绑定。
二.引入vue.js
在使用Vue.js之前我们需要先引入Vue.js才能使用,引入Vue.js一般有三种方式:本地引入,CDN引入,Npm脚手架引入。
1.下载vue.js到本地引入
可以在Vue.js的官网上直接下载vue.js,并在.html中通过<script>标签中引用vue.js进行使用。
开发环境不要使用最小压缩版,不然会没有错误提示和警告!
2.使用CDN方法引入vue.js
示例如下:
1 | <!DOCTYPE html> |
3.NPM脚手架的方式(推荐)
推荐使用该种方式,后续会详解,本篇先略过。
三.Vue入门案例
1.定义Vue的工作区域。
2.导入函数类库。
3.实例化Vue对象。
4.数据引用-使用插值表达式。
1 | <!DOCTYPE html> |
四.Vue模板语法
Vue.js 使用了基于 HTML 的模板语法,允许开发者声明式地将 DOM 绑定至底层 Vue 实例的数据。Vue.js 的核心在于允许使用简洁的模板语法来声明式的将数据渲染进 DOM 的系统。 结合响应系统,在应用状态改变时, Vue 能够智能地计算出重新渲染组件的最小代价并应用到 DOM 操作上。
在Html中包含的语法代码Vue.js分为两种:
- 插值语法(双大括号表达式)。
- 指令(以 v-开头)。
1.Vue插值语法
- 功能: 用于解析标签体内容。
- 语法: ,xxxx 会作为 js 表达式解析到Html中。
1
2
3
4
5
6
7
8
9
10
11
12
13
14
15
16
17
18
19
20
21
22
23
24
25<!DOCTYPE html>
<html>
<head lang="en">
<meta charset="UTF-8">
<title>Vue插值语法</title>
<!--1.引入vue.js-->
<script src="https://cdn.jsdelivr.net/npm/vue@2.5.21/dist/vue.js"></script>
</head>
<body>
<!--view视图-->
<div id="app">
{{message}}
</div>
<script>
var vue=new Vue({
<!--关联id为app的元素-->
el:"#app",
/*model数据*/
data:{
message:"hello,vue"
}
});
</script>
</body>
</html>
2.Vue指令语法
- 功能: 解析标签属性、解析标签体内容、绑定事件。
- 举例:
v-bind:href = 'xxxx',xxxx 会作为 js 表达式被解析。1
2
3
4
5
6
7
8
9
10
11
12
13
14
15
16
17
18
19
20
21
22
23
24<!DOCTYPE html>
<html>
<head lang="en">
<meta charset="UTF-8">
<title>Vue指令语法</title>
<!--1.引入vue.js-->
<script src="https://cdn.jsdelivr.net/npm/vue@2.5.21/dist/vue.js"></script>
</head>
<body>
<!--view视图-->
<div id="app">
<a v-bind:href="url">点我</a>
</div>
<script>
var vue=new Vue({
el:"#app",
/*model数据*/
data:{
url: "http://www.baidu.com",
}
});
</script>
</body>
</html>
Vue常用的内置指令:
| 指令 | 描述 |
|---|---|
| v-text | 和插值一样也是使用vue中的变量,会覆盖原本的内容,插值不会 |
| v-html | 显示HTML的内容 |
| v-if | 如果为 true, 当前标签才会输出到页面 |
| v-else | 如果为 false, 当前标签才会输出到页面 |
| v-show | 通过控制 display 样式来控制显示/隐藏 |
| v-for | 遍历数组/对象 |
| v-on | Vue提供的事件绑定机制,缩写是:’@’ |
| v-bind | Vue提供的属性绑定机制,缩写是 ‘:’ |
| v-model | 双向数据绑定 |
| v-cloak | 解决 插值表达式闪烁的问题 |
v-bind
v-bind就是用于绑定数据和元素属性的
完整示例:
1 | <body> |
注意: v-bind后面是:属性名=,表示绑定这个属性,绑定之后,对应的值要去vue的数据里面找。当我们在控制台改变url时,对应也会变化。
相同的,还可以绑定图片src属性、超链接的class:
1 | <body> |
注意:
1 | <div class="app"> |
通常我们可以将v-bind:简写成:
1 | <div class="app"> |
v-if,v-else
1 | <body> |
v-for
- v-for循环普通数组
1
2
3
4
5
6
7
8
9
10
11
12
13<body>
<div id="app">
<p v-for="(item,index) in list">{{item}}----索引:{{index}}</p>
</div>
<script>
var app = new Vue({
el:"#app",
data:{
list:[1,2,3,4,5],
}
});
</script>
</body> - v-for循环对象数组
1
2
3
4
5
6
7
8
9
10
11
12
13
14
15
16
17<body>
<div id="app">
<p v-for="(user,index) in list">{{user.id}}---{{user.name}}-----索引:{{index}}</p>
</div>
<script>
var app = new Vue({
el:"#app",
data:{
list:[
{id:1,name:'张三'},
{id:2,name:'李四'},
{id:3,name:'王五'}
],
}
});
</script>
</body> - v-for循环对象
1
2
3
4
5
6
7
8
9
10
11
12
13
14
15
16
17<body>
<div id="app">
<p v-for="(val,key,index) in user">值:{{val}}---键:{{key}}-----索引:{{index}}</p>
</div>
<script>
var app = new Vue({
el:"#app",
data:{
user:{
name:"张三",
age:"18",
sex:"男"
}
}
});
</script>
</body>
3.Vue数据绑定
单向数据绑定
语法:v-bind:href ="xxx" 或简写为 :href
特点:数据只能从 data 流向视图页面。
双向数据绑定
语法:v-mode:value=”xxx” 或简写为 v-model=”xxx”
特点:数据不仅能从 data 流向视图页面,还能从视图页面流向 data。
注意:v-model 会忽略所有表单元素的 value、checked、selected 特性的初始值而总是将 Vue 实例的数据作为数据来源。应该通过 JavaScript 在组件的 data 选项中声明初始值!
示例:
1 | <body> |
4.Vue事件处理
可以用 v-on 指令监听 DOM 事件,并在触发时运行一些 JavaScript 代码。v-on 还可以接收一个需要调用的方法名称。
完整示例:
1 | <!DOCTYPE html> |
注意:
- v-bind可以简写为 :
- v-on: 可以简写@
5.el的两种写法
第一种写法:
1 | <script type="text/javascript"> |
第二种写法:
1 | <script type="text/javascript"> |
两种方式的区别在于第一种创建Vue对象的时候就要绑定容器;第二种先创建Vue对象,可以做一些其他操作后再绑定容器。
6.data的两种写法
data的对象可以用对象式写法和函数式写法:
对象式写法:
1 | <script type="text/javascript"> |
函数式写法:
1 | <script type="text/javascript"> |
注意:
- 使用组件时,必须使用函数式定义数据。
- 由 Vue 管理的函数不能写成箭头函数,如果使用箭头函数,则函数中的
this表示的是 window,如果使用普通函数格式,则this表示 Vue对象。
五.Vue组件化开发
1.Vue组件化概念
组件(Component)是可复用的 Vue 实例, 把一些公共的模块抽取出来,将其抽出为一个组件进行复用(用来实现局部(特定)功能效果的代码集合(html/css/js/image…..)) 然后写成单独的的工具组件或者页面,在需要的页面中就直接引入即可。
例如 页面头部、侧边、内容区,尾部,上传图片,等多个页面要用到一样的就可以做成组件,提高了代码的复用率。如果要使用组件那么有三大步骤:定义组件(创建组件)=>注册组件=>使用组件(写组件标签)
1 | <!DOCTYPE html> |
2.Vue定义组件(创建组件)
使用 Vue.extend(options) 创建,其中 options 和 new Vue(options) 时传入的 options 几乎一样,但也有点区别:
- el 不要写,因为最终所有的组件都要经过一个 vm 的管理,由 vm 中的 el 决定服务哪个容器。
- data 必须写成函数,函数每次都会返回一个新的对象,避免组件被复用时,数据存在引用关系。
定义组件简写方式:
1 | const book = Vue.extend(options) |
可简写为:
1 | const book = options |
3.Vue注册组件
组件需要注册后才可以使用,注册有全局注册和局部注册两种方式。
1.局部注册:靠new Vue的时候传入components选项
2.全局注册:靠Vue.component(‘组件名’,组件)
全局组件注册
Vue.component()注册
直接使用 Vue.component()注册的组件为全局组件,它可以在vue的任何实例当中被使用。 调用Vue.component()是将刚才的组件构造器注册为一个组件,并且给它起一个组件的标签名称。 因此需要传入两个参数:注册组件的标签名、组件构造器。
1 | <!DOCTYPE html> |
注意:当我们定义 button-counter 组件的时候,data 必须为一个函数,不能是一个对象,比如不能是如下的对象:
1 | data: { |
因为每个实例可以维护一份被返回对象的独立拷贝。如果是一个对象的话,那么它每次调用的是共享的实列,因此改变的时候会同时改变值。 官方文档是这么说的:当一个组件被定义时,data必须声明为返回一个初始数据对象的函数,因为组件可能被用来创建多个实列。如果data仍然是一个纯粹的对象,则所有的实列将共享引用同一个数据对象。 通过提供data函数,每次创建一个新实列后,我们能够调用data函数,从而返回初始数据的一个全新副本的数据对象。
在Vue.extend的配置对象里面注册
Vue.extend(options); Vue.extend 返回的是一个 “扩展实列构造器”, 不是具体的组件实列, 它一般是通过 Vue.component 来生成组件。
- 调用Vue.extend()创建的是一个组件构造器。
- 通常在创建组件构造器时,传入template代表我们自定义组件的模板。
- 该模板就是在使用到组件的地方,要显示的HTML代码。效果和上面也是一样的。如上可以看到, 全局组件不仅仅在 ‘#app’ 域下可以使用, 还可以在 ‘#app2’ 域下也能使用。这就是全局组件和局部组件的区别。
1
2
3
4
5
6
7
8
9
10
11
12
13
14
15
16
17
18
19
20
21
22
23
24
25
26
27
28
29
30
31
32
33
34
35
36
37
38
39
40
41
42
43
44
45
46
47<!DOCTYPE html>
<html>
<head>
<title>vue组件测试</title>
<meta charset="utf-8">
<script src="https://cdn.jsdelivr.net/npm/vue@2.5.17/dist/vue.js"></script>
</head>
<body>
<div id="app">
<!-- 组件复用如下 -->
<button-counter></button-counter>
<br />
<br />
<button-counter></button-counter>
<br />
<br />
<button-counter></button-counter>
</div>
<!-- 全局组件在 id为app2下也能使用的 -->
<div id="app2">
<button-counter></button-counter>
</div>
<script type="text/javascript">
var buttonCounter = Vue.extend({
name: 'button-counter',
data: function() {
return {
count: 0
}
},
template: '<button @click="count++">You clicked me {{ count }} times.</button>'
});
/*
Vue.component 是用来全局注册组件的方法, 其作用是将通过 Vue.extend 生成的扩展实列构造器注册为一个组件
*/
Vue.component('button-counter', buttonCounter);
// 初始化实列app
new Vue({
el: '#app'
});
// 初始化实列app2
new Vue({
el: '#app2'
});
</script>
</body>
</html>
4.局部组件注册
局部组件,就是只能在某个VUE对象内部才能使用的组件,虽然在定义的时候我们只是按照对象的方式在定义,但是当我们将其纳入到VUE对象的 compoments 中后,它就成为了一个Vue实例,只能在引入的Vue实例内部使用。
例如:
1 | import HelloWorld from './components/HelloWorld' |
区别:全局组件是挂载在 Vue.options.components 下,而局部组件是挂载在 vm.$options.components 下,这也是全局注册的组件能被任意使用的原因。
1 | <!DOCTYPE html> |
局部注册组件
1 | <div id="app"> |
在浏览器中会被渲染成html代码如下:
1 | <div id='app'><h1>我是局部组件</h1></div> |
如上代码是局部组件的一个列子, 局部组件只能在 id 为 ‘app’ 域下才能使用, 在其他id 下是无法访问的。如下如下代码:
1 | <div id="app"> |
如上代码, 我们在 id 为 ‘#app2’ 的域下使用 child-component 组件是使用不了的, 并且在控制台中会报错的。因为该组件是局部组件, 只能在 ‘#app’ 域下才能使用。
5.引入使用组件(写组件标签)
关于组件标签:
第一种写法:<book></book>
第二种写法:<book/>
备注:不用使用脚手架时,
会导致后续组件不能渲染。(多次使用只能渲染第一次的)
关于组件名:
一个单词组成:
- 第一种写法(首字母小写):book
- 第二种写法(首字母大写):Book
多个单词组成:
- 第一种写法(kebab-case命名):my-book
- 第二种写法(CamelCase命名):MyBook (需要Vue脚手架支持)
备注:
(1).组件名尽可能回避HTML中已有的元素名称,例如:h2、H2都不行。
(2).可以使用name配置项指定组件在开发者工具中呈现的名字。
6.非单文件组件和单文件组件
单文件组件(.vue)与非单文件组件(.html)。
非单文件组件
- 模板编写没有提示。
- 没有构建过程, 无法将 ES6 转换成 ES5。
- 不支持组件的 CSS。
- 真正开发中几乎不用。
单文件组件
一个.vue 文件的组成(3 个部分)
- 模板页面
1
2
3<template>
页面模板
</template> - JS 模块对象
1
2
3
4
5<script>
export default {
data() {return {}}, methods: {}, computed: {}, components: {}
}
</script> - 样式App.vue文件,在Vue中,官网叫它做组件,单页面的意思是结构,样式,逻辑代码都写在同一个文件中,当我们引入这个文件后,就相当于引入对应的结构、样式和JS代码,
1
2
3<style>
样式定义
</style>node端之所以能识别.vue文件,是因为前面说的webpack在编译时将.vue文件中的html,js,css都抽出来合成新的单独的文件。1
2
3
4
5
6
7
8
9
10
11
12
13
14
15
16
17
18
19
20
21
22
23<template>
<div id="app">
<img src="./assets/logo.png">
<router-view></router-view>
</div>
</template>
<script>
export default {
name: 'app'
}
</script>
<style>
#app {
font-family: 'Avenir', Helvetica, Arial, sans-serif;
-webkit-font-smoothing: antialiased;
-moz-osx-font-smoothing: grayscale;
text-align: center;
color: #2c3e50;
margin-top: 60px;
}
</style>
六.Vue组件的传值
组件间传值分为以下几种情况的传值:
- 父子组件的传值。
- 兄弟组件间的传值。
- 祖先与后代元素间的传值。
针对以上情况那么都会有相应的解决方案,如下表所示:
| 需要进行传值的组件关系 | 解决方案 |
|---|---|
| 父 -> 子(祖先 -> 后代) | props、消息总线、发布订阅、provide/inject |
| 子 -> 父(后代 -> 祖先) | 消息总线、发布订阅、$refs、事件绑定($on/$emit) |
| 兄弟组件 | 消息总线、发布订阅 |
1.使用props进行传值
- 作用:用于父组件给子组件传递数据
- 读取方式一: 只指定名称类型 可以是下列原生构造函数中的一个:
1
props: ['name', 'age', 'setName']
- String
- Number
- Boolean
- Array
- Object
- Date
- Function
- Symbol
- 读取方式二: 指定名称和类型
1
2
3props: {
name: String, age: Number, setNmae: Function
} - 读取方式三: 指定名称/类型/必要性/默认值
1
2props: {
name: {type: String, required: true, default:xxx}, }
示例
1 | <body> |
说明:
v-for=“item in items”:遍历 Vue 实例中定义的名为 items 的数组,并创建同等数量的组件。
v-bind:value=“item”:将遍历的 item 项绑定到组件中 props 定义的名为 value属性上;= 号左边的 value 为 props 定义的属性名,右边的为 item in items 中遍历的 item 项的值。
基本原则
- 不要在子组件中直接修改父组件的状态数据。
- 数据在哪, 更新数据的行为(函数)就应该定义在哪。
2.组件间通信之vue自定义事件
绑定事件监听
方式一: 通过 v-on 绑定:
1 | @click="deleteTodo" |
方式二: 通过$on() 绑定自定义事件(delete_todo)监听:
1 | <TodoHeader ref="xxx"/> |
触发事件:
1 | // 触发事件(只能在父组件中接收) |
注意: 此方式只用于子组件向父组件发送消息(数据) 隔代组件或兄弟组件间通信此种方式不合适。
3.组件间通信之消息订阅与发布
- 订阅消息:
1
PubSub.subscribe('msg', function(msg, data){})
- 发布消息:
1
PubSub.publish('msg', data)
注意:此方式可实现任意关系组件间通信(数据)比如我们订阅一个消息,实现数组的删除操作
示例
1 | mounted () { |
七.Vue网络通信-Axios
1.引入axios
- 使用 npm引入:
1
npm install axios
- 使用 cdn引入:
1
<script src="https://unpkg.com/axios/dist/axios.min.js"></script>
2.axios简介
axios是一个基于 promise 的 HTTP 库, 主要用于:发送异步请求获取数据。
常见的方法:
- axios(config)
- axios.get(url, [config])
- axios.post(url, [data])
发送数据config常用参数:
1 | { |
响应数据常用参数:
1 | { |
3.axios发送Get请求
1 | var app = new Vue({ |
4.axios发送Post请求
1 | var app = new Vue({ |
5.Vue跨域问题
跨域问题产生的原因
跨域问题的出现是因为浏览器存在同源策略问题,所谓同源:即两个页面具有相同的协议(protocol:http、https),主机(host)和端口(port),它是浏览器最核心也是最基本的功能,如果没有同源策略,浏览器将会十分危险,
随时都可能受到攻击。当我们请求一个接口获取数据的时候,出现如:“Access-Control-Allow-Origin” 等报错信息即说明该请求跨域。一般跨域问题都是由后端解决,当然通过前端可以解决。
Vue中如何解决跨域问题
- 在vue.config.js中设置如下代码片段
1 | module.exports = { |
2、创捷axioss实例时,将baseUrl设置为 ‘/api’
1 | const http = axios.create({ |
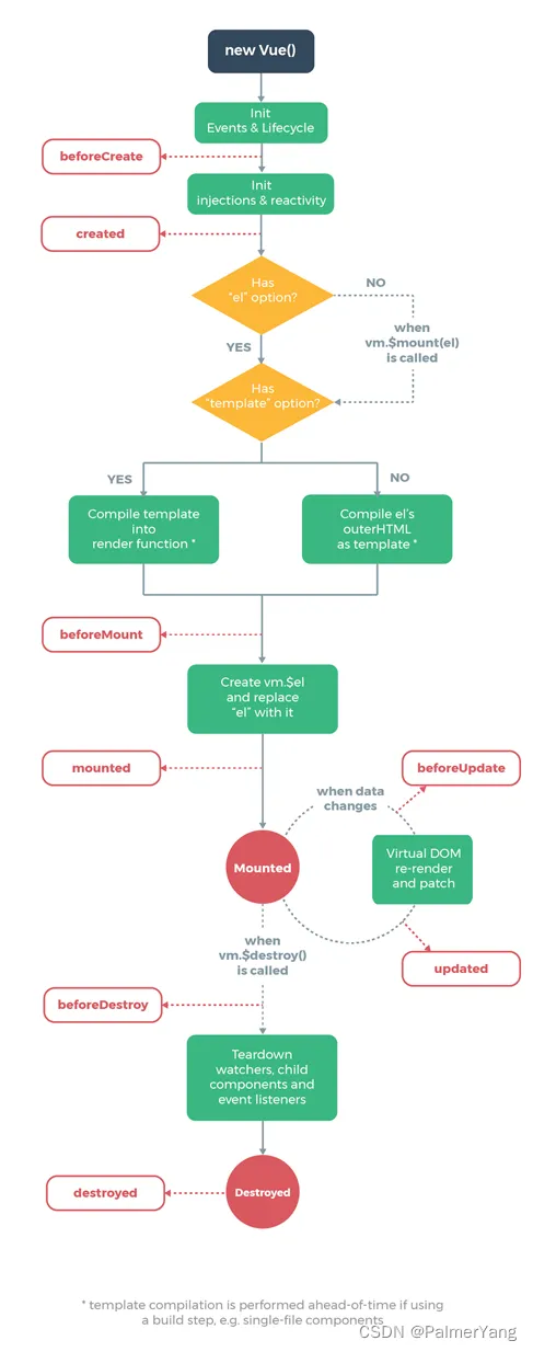
八.Vue生命周期
常用的生命周期方法
- beforeCreate:此时data、method和$el均没有初始化。
- created:此时data和method初始化完成,但是DOM节点并没有挂载。
- beforeMount:编译模板,并且将此时在el上挂载一个虚拟的DOM节点。
- mounted:编译模板,且将真实的DOM节点挂载在el上,可做数据请求。
- beforeUpdate:在数据有更新时,进入此钩子函数,虚拟DOM被重新创建。
- updated:数据更新完成时,进入此钩子函数。
- beforeDestory:组件销毁前调用,移除watchers、子组件和事件等。
- destoryed:组件销毁后调用。
1 | <template> |
九.Vue项目工程
1.单页面应用和多页面应用
SPA单页面应用(SinglePage Web Application) ,指只有一个主页面的应用(一个html页面),一开始只需要加载一次js、css的相关资源。所有内容都包含在主页面,对每一个功能模块组件化。单页应用跳转,就是切换相关组件,仅仅刷新局部资源。
MPA多页面应用(MultiPage Application) ,指有多个独立页面的应用(多个html页面),每个页面必须重复加载js、css等相关资源。多页应用跳转,需要整页资源刷新。
| - | SPA应用 | MPA应用 |
|---|---|---|
| 刷新方式 | 相关组件切换,页面局部刷新或更改 | 整页刷新 |
| 路由模式 | 可以使用hash,也可以使用history | 普通链接跳转 |
| 用户体验 | 页面片段间时间的切换快,用户体验良好,当初次加载文件过多时,需要做相关调优 | 页面切换加载缓慢,流畅度不够,用户体验比较差,尤其网速慢的时候 |
| 转场动画 | 容易实现转场动画 | MPA:无法实现转场动画 |
| 数据传递 | 容易实现数据传递,方法有很多(通过路由带参数传值,Vuex传值等等) | 依赖url传参,cookie,本地存储 |
| 搜索引擎优化(SEO) | 需要单独方案,实现较为困难,不利于SEO检索,可利用服务器端渲染(SSR)优化 | 实现方法容易 |
| 使用范围 | 高要求的体验度,追求界面流畅的应用 | 适用于追求高度支持搜索引擎的应用 |
| 开发成本 | 较高,长需要借助专业的框架 | 较低,但也页面代码重复的多 |
| 维护成本 | 相对容易 | 相对复杂 |
| 结构 | 一个主页面+许多模块的组件 | 许多完整的页面 |
| 资源文件 | 组件公用的资源只需要加载一次 | 每个页面都需要自己加载公用的资源 |
2.使用Vue脚手架方式生成工程(推荐使用)
Vue脚手架指的是vue-cli,它是一个专门为单页面应用快速搭建繁杂的脚手架,它可以轻松的创建新的应用程序而且可用于自动生成vue和webpack的项目模板。 利用vue-cli脚手架来构建Vue项目需要先安装Node.js和NPM环境。
安装vue-cli
vue-cli是官方提供的项目脚手架,用来进行项目构建等操作。
安装命令
1 | cnpm install -g @vue/cli |
验证安装
1 | vue --version |
创建Vue项目工程
1 | vue create hello-world |

之后我们看到一个hello-world的文件夹,里边包括教授叫默认生成的一些配置和App.vue,main.js等程序文件。
运行Vue项目工程
cd到hello-world文件夹中,运行如下命令启动一个本地Node服务器来运行Vue项目
1 | npm run serve |
之后会启动对应的服务,通过地址和端口访问,就能看到默认的页面。
Vue项目部署支持
既然提到了部署,默认的部署使用npm/cnpm进行,如下命令,输出内容在/dist目录。
1 | npm run build |
可以使用参数来设置,得到符合不同需要的编译结果。之后即可以将打包的文件部署到服务器上。
3.Vue项目工程目录结构
模板项目的结构
├── node_modules
├── public
│ ├── favicon.ico: 页签图标
│ └── index.html: 主页面
├── src
│ ├── assets: 存放静态资源
│ │ └── logo.png
│ │── component: 存放组件
│ │ └── HelloWorld.vue
│ │── App.vue: 汇总所有组件
│ │── main.js: 入口文件
├── .gitignore: git 版本管制忽略的配置
├── babel.config.js: babel 的配置文件
├── package.json: 应用包配置文件
├── README.md: 应用描述文件
├── package-lock.json:包版本控制文件
- .eslintrc.js: 这个是 eslint 的配置文件,可以通过它来管理你的校验规则。
- babel.config.js: 这个是 Babel 的配置文件,可以在开发中使用 JavaScript 的新特性,并且将其转换为在生产环境中可以跨浏览器运行的旧语法代码。你也可以在这个里配置额外的 babel 插件。
- .browserslistrc: 这个是 Browserslist 的配置文件,可以通过它来控制需要对哪些浏览器进行支持和优化。
- public: 这个目录包含一些在 Webpack 编译过程中没有加工处理过的文件(有一个例外:index.html 会有一些处理)。
- favicon.ico: 这个是项目的图标,当前就是一个 Vue 的 logo。
- index.html: 这是应用的模板文件,Vue 应用会通过这个 HTML 页面来运行,也可以通过 lodash 这种模板语法在这个文件里插值。
注意:这个不是负责管理页面最终展示的模板,而是管理 Vue 应用之外的静态 HTML 文件,一般只有在用到一些高级功能的时候才会修改这个文件。
- src: 这个是 Vue 应用的核心代码目录
- main.js:这是应用的入口文件。目前它会初始化 Vue 应用并且制定将应用挂载到 index.html 文件中的哪个 HTML 元素上。通常还会做一些注册全局组件或者添额外的 Vue 库的操作。
- App.vue:这是 Vue 应用的根节点组件,往下看可以了解更多关注 Vue 组件的信息。
- components:这是用来存放自定义组件的目录,目前里面会有一个示例组件。
- assets:这个目录用来存放像 CSS 、图片这种静态资源,但是因为它们属于代码目录下,所以可以用 webpack 来操作和处理。意思就是你可以使用一些预处理比如 Sass/SCSS 或者 Stylus。
4.组件的分类
一般来说,组件大致可以分为三类:
- 页面级别的组件。
- 业务上可复用的基础组件。
- 与业务无关的独立组件。
页面级别的组件
页面级别的组件,通常是pages目录下的.vue组件,是组成整个项目的一个大的页面。一般不会有对外的接口。我们通常开发时,主要就是编写这种组件。如下所示:pages下面的Home.vue(主页)和About.vue(关于我们)等都是一个独立的页面,也是一个独立的组件。
1 | pages |
业务上可复用的基础组件
这一类组件通常是在业务中被各个页面复用的组件,这一类组件通常都写到components目录下,然后通过import在各个页面中使用。这一类组件通常是实现某个功能,比如外卖中各个页面都会使用到的评分系统。这个部分就可以实现评分功能,可以写成一个独立的业务组件。比如下面的components中的Star.vue就是一个业务组件。这一类组件的编写通常涉及到组件常用的props,slot和自定义事件等。
1 | components |
与业务无关的独立组件
这一类组件通常是与业务功能无关的独立组件。这类组件通常是作为基础组件,在各个业务组件或者页面组件中被使用。目前市面上比较流行的ElementUI和iview等中包含的组件都是独立组件。如果是自己定义的独立组件,比如富文本编辑器等,通常写在utils目录中。
十.Vue路由
1.Vue路由入门使用
Vue Router 是 Vue.js 官方的路由管理器。它和 Vue.js 的核心深度集成,让构建单页面应用变得易如反掌。
要在项目中使用 vue-router 有四个步骤:
- 引入
vue-router插件。 - 使用插件。
- 创建路由实例并配置路由信息。
- 将路由实例添加到Vue的实例中。
main.js
1 | // 引入 vue-router |
App.vue
1 | <template> |
2.router-link的参数
<router-link> 有几个重要的参数:
active-class当前激活的路由的样式。tag使用指定的标签替换默认的 a 标签。exact-active-class精确匹配路由。replace不保存当前的路由信息到历史记录中。event触发路由的事件,默认是点击事件。
3.编程式路由
除了使用 <router-link> 创建 a 标签来定义导航链接,我们还可以借助 router 的实例方法,通过编写代码来实现,在 Vue 实例内部,可以通过 $router 访问路由实例,通过调用 this.$router.push,它等同于 <router-link to="" />,编程式路由对应着如下几个方法:
- push() 请求到某个路径
- replace() 请求到某个路径,不会像history中添加新的记录
- go(n) 前进或者后退,不常用
1 | goto(p, n) { |
4.路由的嵌套
实际生活中的应用界面,通常由多层嵌套的组件组合而成,通过在某个父级路由下添加 children 属性来包含多个子路由信息。
1 | const router = new VueRouter({ |
5.参数的传递
当从一个路由跳转到另外一个路由的时候,我们往往需要携带参数,例如查询某个用户的详情信息等。
动态路由传参
在 router 的配置中,我们将 path 的值是写固定写死的,然后在有些场景下path是可以是多样化的,例如要查询 id 为某个值的详细信息,id是变化的,那么就需要用到动态路由,其语法非常的简单,如下所示:
1 | // ---------------------------路由配置------------------------------- |
对于上面这种方式,官方更加推荐使用 props 的方式来取值,这样就实现了取值的方式就实现了与 $route的解耦。
1 | // ---------------------------路由配置------------------------------- |
query传参
query传参其实是将参数携带在url地址中
1 | // ---------------------------路由配置------------------------------- |
定义参数
定义参数就是在就路由配置文件中写的固定的数据,可以使用 meta 和 props 来携带
面临的问题
当用户去切换数据的时候,由于组件的复用(也就是同一个路由的时候,组件并不会销毁),就无法获取用户传递的值。可以使用 watch 和 beforeRouterUpdate 两种方式来实现数据的获取。
1 | // watch 的方式实现数据切换的时候,参数的获取 |
6.路由守卫
路由守卫,就是路由变化的回调钩子函数,可以在这些函数中判定来进行一些流程的控制、权限的验证等等的工作。路由守卫有组件路由守卫和全局路由守卫。
组件路由守卫
组件路由守卫映射到几个组件生命周期函数:
beforeRouteEnter当路由准备进入组件,此时组件还没有被创建(实例的生命周期还没有开始),该方法就已经执行。我们可在此处判断用户是否可以进入该页面。beforeRouteUpdate,当在页面中更新路由的时候,该方法会被调用了,该方法使用比较的局限,就是当同一个组件下,实现路由切换。beforeRouteLeave,当离开页面即将进入下一个路由的时候,该方法被调用,了解。
注意上面三个方法都需要调用 next() 方法实现流程的继续
1 | // 进入到对应的路由还没到达组件 |
全局路由守卫(重点)
全局路由守卫是所有的路由都会执行的钩子函数,在 VueRouter 的实例中进行添加,最常用的方法为:
beforeEach: 在路由实例中找到对应的路由就执行。
1 | router.beforeEach((to, from, next) => { |
十一.使用Vuex进行状态管理
Vuex 是实现组件全局状态(数据)管理的一种机制,可以方便的实现组件之间数据的共享。
1.使用 Vuex 统一管理状态的好处
Vuex能够在Vuex 中集中管理共享的数据,易于后期开发和维护 ,Vuex能够高效的实现组件之间的数据共享,提高开发效率,存储在Vuex中的数据都是响应式的,能够实时保持数据与页面的同步一般情况下,只有组件之间共享的数据,才有必要存储到Vuex中,对于组件中的私有数据,依旧存储在组件自身的data中即可。
2.Vuex 的使用
安装 Vuex 依赖包
1 | npm install vuex --save |
导入Vuex 包
1 | import Vuex from 'vuex' |
创建 store 对象
1 | const store = new Vuex.store({ |
将 store 对象挂在到 vue 实例中
1 | new Vue({ |
3.Vuex 的核心概念
- state
对象类型,类似于实例的 data属性,存放数据 - getters
对象类型,类似于实例的计算属性 computed - mutations
对象类型,类似于实例的 methods,但是不能处理异步方法 - actions
对象类型,类似于实例的 methods,可以处理异步方法 - modules
对象类型,当state内容比较多时,通过该属性分割成小模块,每个模块都拥有自己的 state、mutation、action、getter
State
State 提供唯一的公共数据源,所有共享的数据都要通义放到 Store 的 State 中进行存储
// 创建store数据源,提供唯一公共数据
1 | const store = new Vuex.Store({ |
4.getter
Vuex 允许我们在 store 中定义“getter”(可以认为是 store 的计算属性)。就像计算属性一样,getter 的返回值会根据它的依赖被缓存起来,且只有当它的依赖值发生了改变才会被重新计算。
意思就是当对state里面的值进行一些比较复杂的运算时,可以调用这个属性,在getter里面进行计算并返回计算后的值。
比如:
1 | getters: { |
此计算会返回过滤后的token值
Getter 会暴露为 store.getters 对象,你可以以属性的形式访问这些值:
这里表示当你注册好了vuex时,你可以在组件中访问getter,并取到计算后的state值。比如:
1 | store.getters.doneTodos // [{ id: 1, text: '...', done: true }] |
5.mutation
更改 Vuex 的 store 中的状态的唯一方法是提交 mutation。Vuex 中的 mutation 非常类似于事件:每个 mutation 都有一个字符串的 事件类型 (type) 和 一个 回调函数 (handler)。
注意:改变状态管理器中的值,唯一的方法就是利用mutation,比如
1 | mutations: { |
然后我们在组件中调用这个方法
1 | store.commit('increment') |
此时相当于执行了increment方法,将count加1
6.action
Action 类似于 mutation,不同在于:
- Action 提交的是 mutation,而不是直接变更状态。
- Action 可以包含任意异步操作。
下面是一个简单的实例
1 | const store = new Vuex.Store({ |
注意 Action 通过 store.dispatch 方法触发:
在组件中使用:
1 | store.dispatch('incrementAsync', { |
我们可以在 action 内部执行异步操作:
7.module
由于使用单一状态树,应用的所有状态会集中到一个比较大的对象。当应用变得非常复杂时,store 对象就有可能变得相当臃肿。
为了解决以上问题,Vuex 允许我们将 store 分割成模块(module)。每个模块拥有自己的 state、mutation、action、getter、甚至是嵌套子模块——从上至下进行同样方式的分割:
像这样:
1 | const moduleA = { |
十二.vue拓展
- vue-cli: vue 脚手架
- vue-resource(axios): ajax 请求
- vue-router: 路由
- vuex: 状态管理
- vue-lazyload: 图片懒加载
- vue-scroller: 页面滑动相关
- mint-ui: 基于 vue 的 UI 组件库(移动端)
- element-ui: 基于 vue 的 UI 组件库(PC 端)
参考资料:
Vue教程语雀
Vue教程有道云
Vue教程Github
Vue 组件化开发
vue系列—Vue组件化的实现原理(八)
vue全套教程(实操)
vue超详细教程,手把手教你完成vue项目
Vue之组件
Vue (9) — 模块与组件、非单文件组件、单文件组件
vue组件化编程
手把手教你使用Vuex,猴子都能看懂的教程